Exemple de logigramme de programmation
Ce modèle fonctionne sur les produits suivants :
*Pour les forfaits Équipe et Entreprise
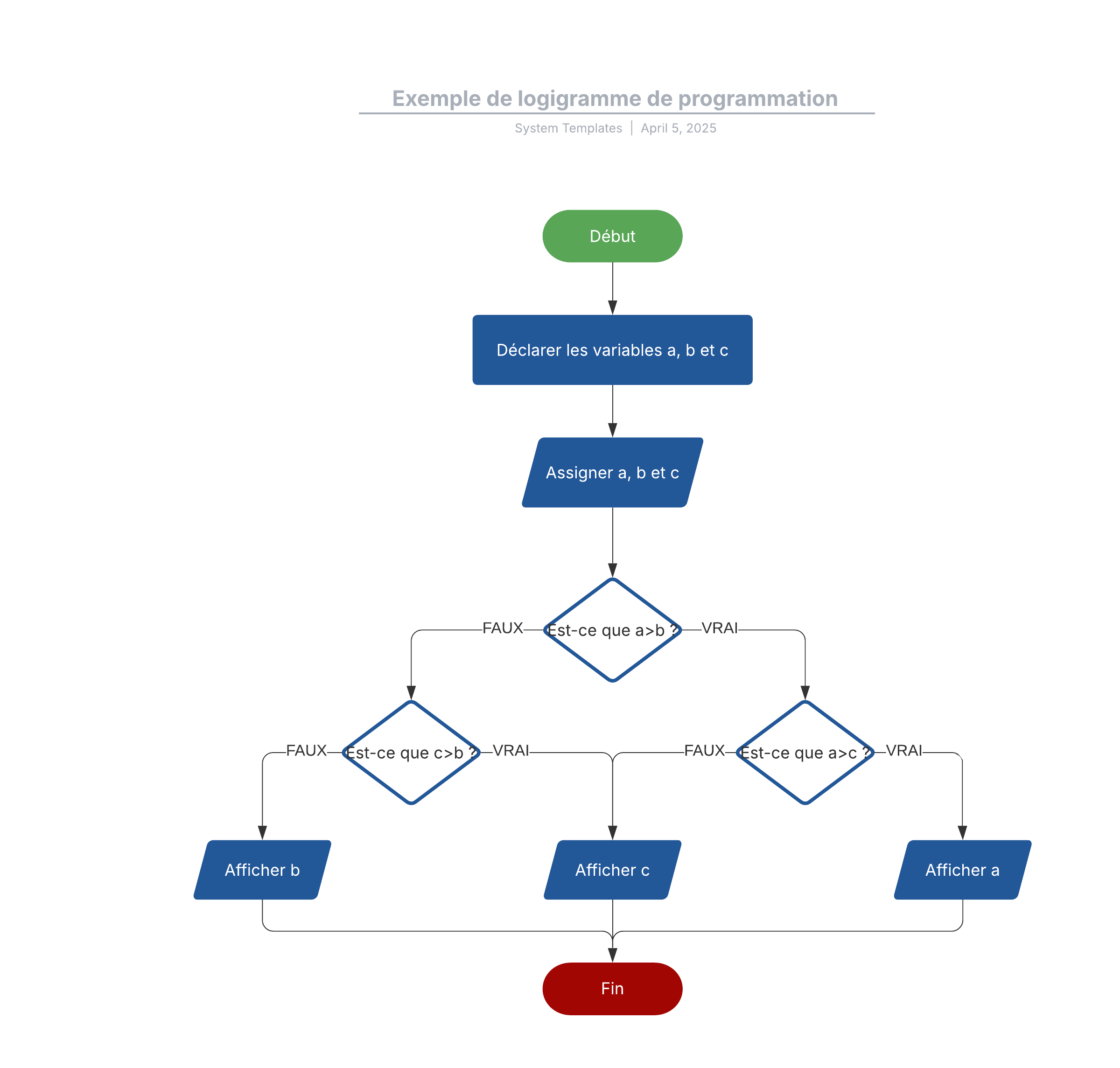
Grâce à ce modèle de logigramme de programmation, vous pourrez :
- illustrer la logique sous-jacente à un programme ;
- visualiser le code de votre programme ;
- accéder à la bibliothèque de formes de logigrammes.
Ouvrez ce modèle pour visualiser un exemple détaillé de logigramme de programmation, à personnaliser selon votre cas d'utilisation.
Modèles connexes
Diagramme de causes et effets (Ishikawa)
Utilisé avec:

Accéder au modèle Diagramme de causes et effets (Ishikawa)