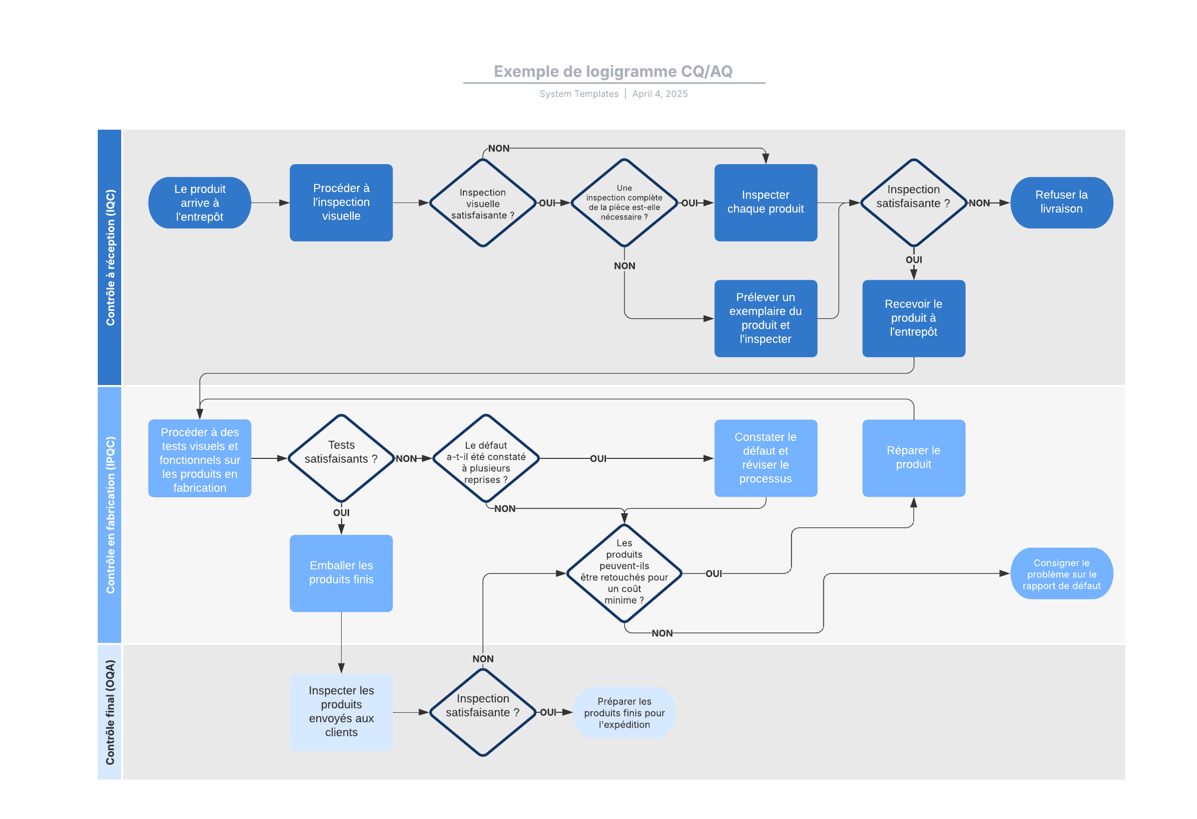
Exemple de logigramme CQ/AQ
Ce modèle fonctionne sur les produits suivants :
*Pour les forfaits Équipe et Entreprise
Ce modèle de logigramme CQ/AQ peut vous aider à :
- documenter votre processus de contrôle qualité/assurance qualité ;
- faire des économies et éliminer les défauts en veillant à ce que tous les acteurs connaissent votre processus CQ/AQ ;
- indiquer la position des différentes étapes du processus à l'aide de couloirs.
Ouvrez ce modèle pour afficher un exemple détaillé de logigramme CQ/AQ, à personnaliser selon votre cas d'utilisation.
Modèles connexes
Exemple de logigramme à couloirs (swimlane)
Utilisé avec:

Accéder au modèle Exemple de logigramme à couloirs (swimlane)
Exemple d’architecture d’intégration
Utilisé avec:

Accéder au modèle Exemple d’architecture d’intégration
Exemple de diagramme de flux de travail marketing
Utilisé avec:

Accéder au modèle Exemple de diagramme de flux de travail marketing