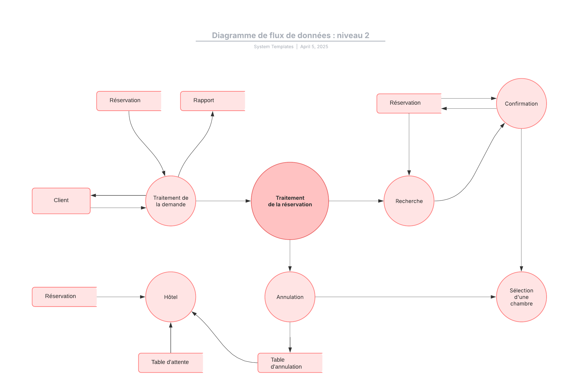
Exemple de diagramme de flux de données: niveau 2
Ce modèle fonctionne sur les produits suivants :
*Pour les forfaits Équipe et Entreprise
Ce modèle de DFD de niveau 2 peut vous aider à :
- schématiser le flux d'informations de n'importe quel processus ou système ;
- obtenir une vue d'ensemble de votre système ou processus dans son intégralité ;
- partager cette vue d'ensemble avec les parties prenantes et les développeurs.
Ouvrez ce modèle pour visualiser un exemple détaillé d'un DFD de niveau 2 que vous pouvez personnaliser selon votre cas d'utilisation.
Modèles connexes
Exemple de diagramme entité-association (notation UML)
Utilisé avec:

Accéder au modèle Exemple de diagramme entité-association (notation UML)
Exemple de diagramme de séquence Web
Utilisé avec:

Accéder au modèle Exemple de diagramme de séquence Web
Exemple de diagramme entité-association de base de données
Utilisé avec:

Accéder au modèle Exemple de diagramme entité-association de base de données