Exemple de cartographie de processus métier
Ce modèle fonctionne sur les produits suivants :
*Pour les forfaits Équipe et Entreprise
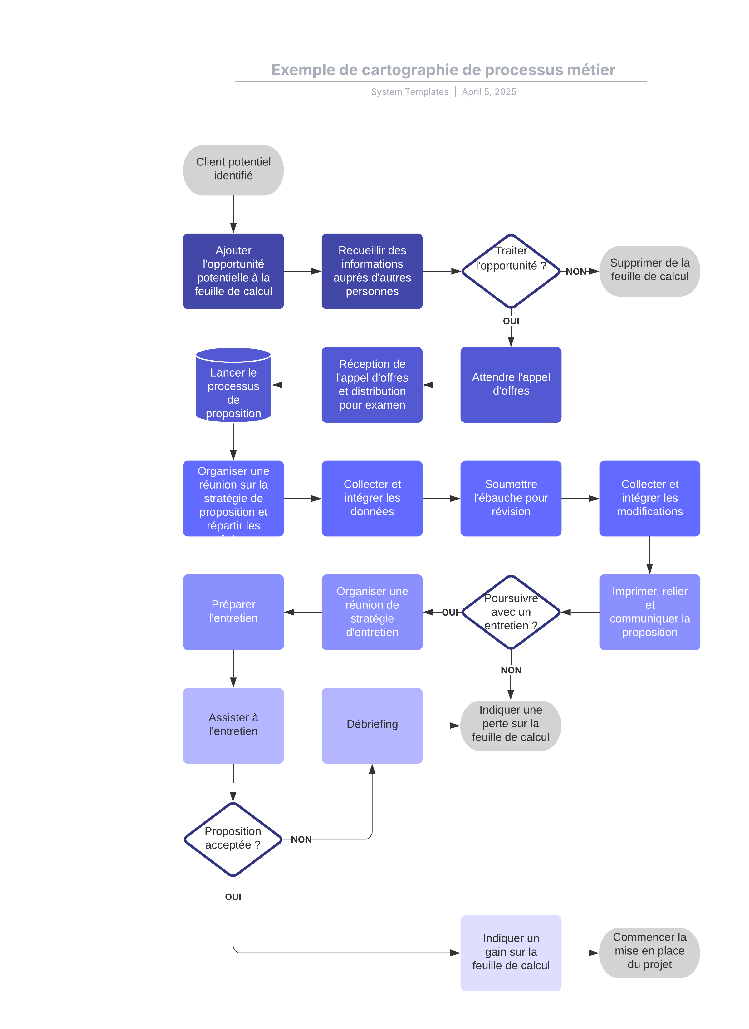
Ce modèle de cartographie de processus métier peut vous aider à :
- indiquer les étapes à suivre pour parvenir à un résultat spécifique ;
- représenter les différentes décisions prises au cours du processus ;
- analyser, améliorer et approfondir la compréhension d'un processus.
Ouvrez ce modèle pour afficher un exemple détaillé de cartographie de processus métier que vous pouvez personnaliser selon votre cas d'utilisation.
Modèles connexes
Exemple de carte mentale de classification
Utilisé avec:

Accéder au modèle Exemple de carte mentale de classification