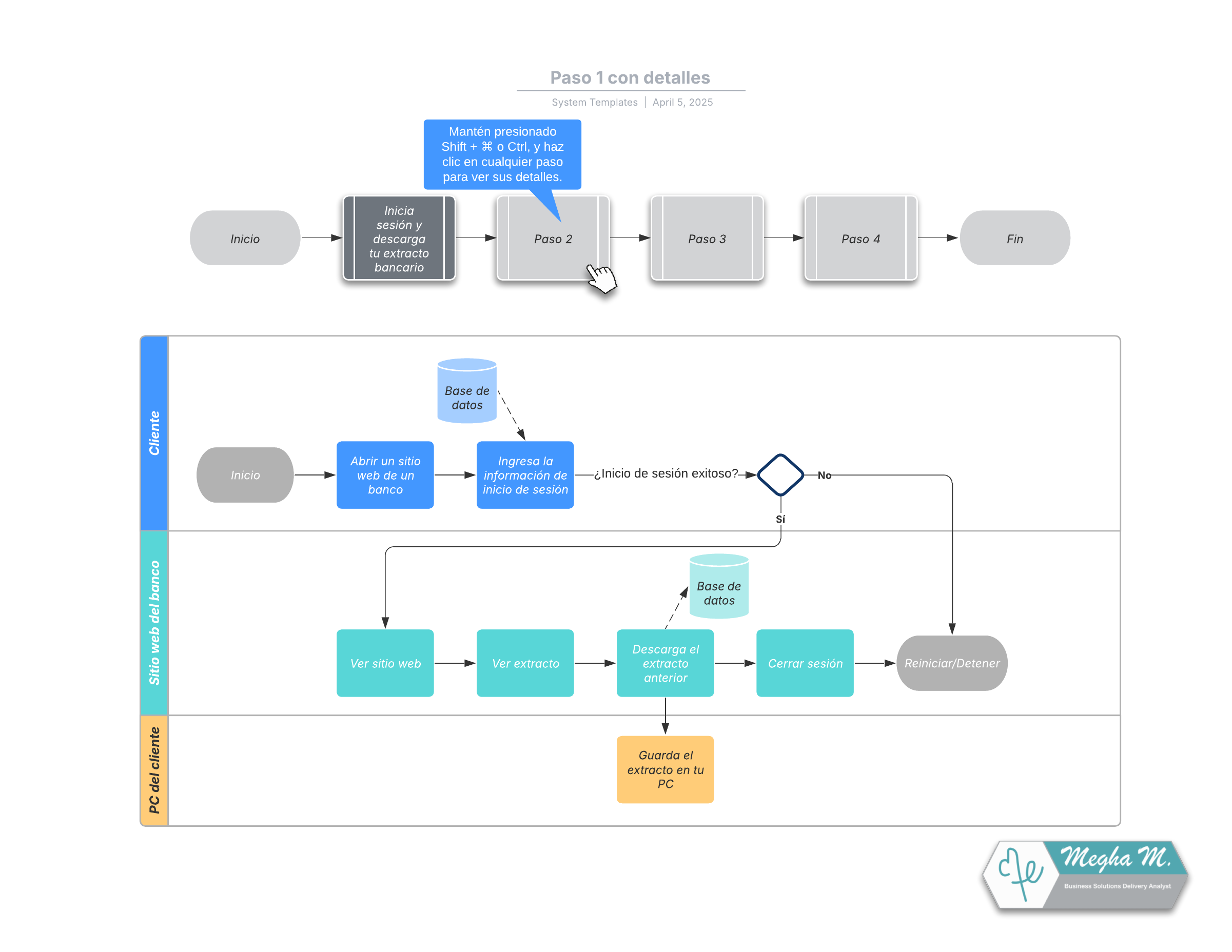
Ejemplo de diagrama de flujo general con detalles
Esta plantilla funciona en los siguientes productos:
*Para los planes Team y Enterprise
Esta plantilla detallada de diagrama de flujo te permite lograr lo siguiente:
- Documentar tu proceso en el nivel general y en el nivel detallado.
- Entender dónde encajan las tareas cotidianas dentro del proceso general. Ahorrar tiempo asegurando que el proceso documentado sea claro y comprensible.
Abre esta plantilla y agrega contenido para personalizar este diagrama de flujo detallado según tu caso de uso.
Plantillas relacionadas
Ejemplo de diagrama de Euler de varios conjuntos
Utilizado con:

Ir a la plantilla Ejemplo de diagrama de Euler de varios conjuntos
Flujo de procesos de alto nivel para la gestión de cambios
Utilizado con:

Ir a la plantilla Flujo de procesos de alto nivel para la gestión de cambios