Ejemplo de diagrama de flujo de servicio técnico
Esta plantilla funciona en los siguientes productos:
*Para todos los tipos de planes de Lucid
Esta plantilla de diagrama de flujo de servicio técnico puede ayudarte a:
- Obtener inspiración sobre cómo crear tu propio diagrama de flujo.
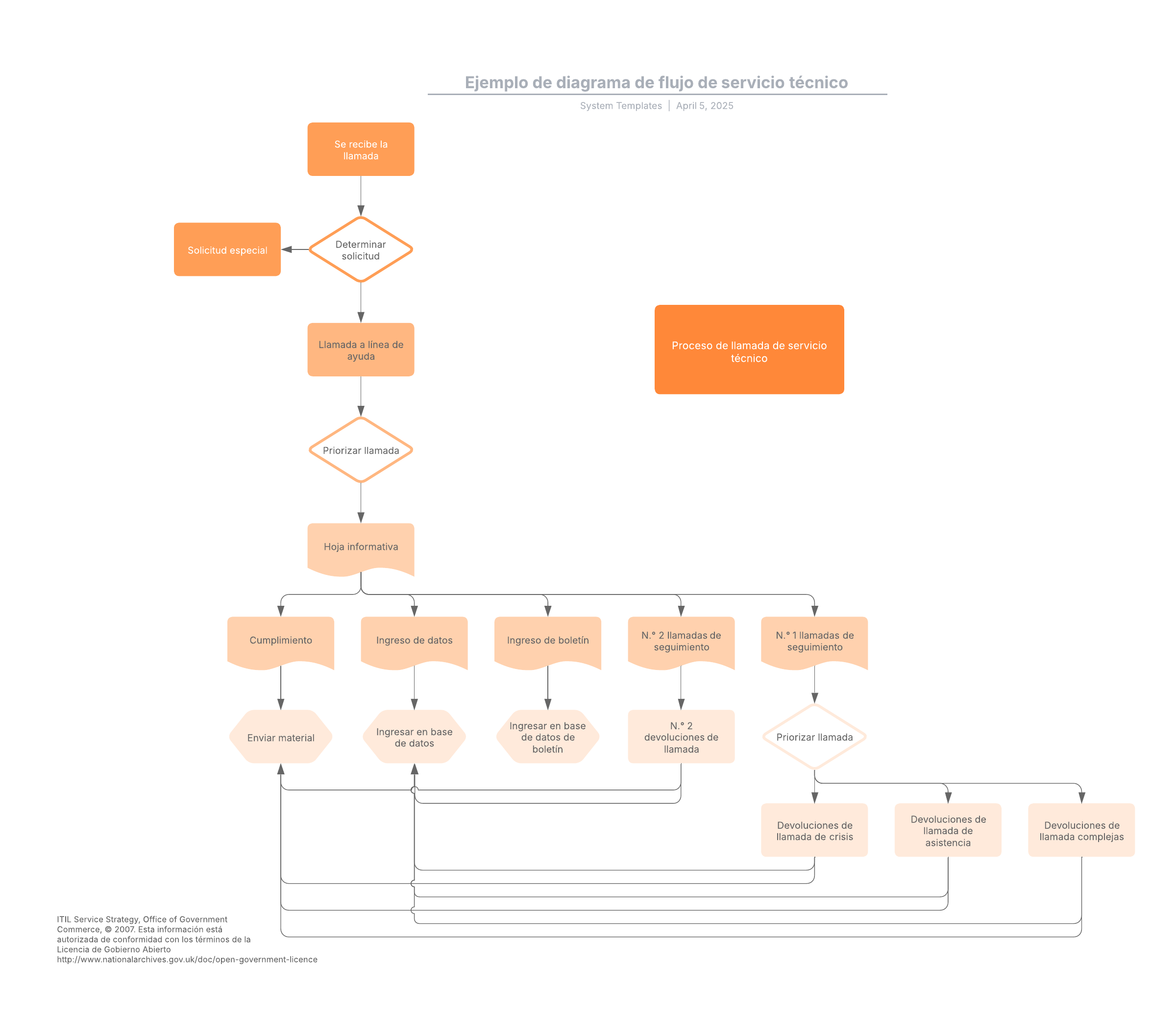
- Mostrar cómo se supone que debe funcionar tu servicio técnico.
- Comparar cómo se supone que debe funcionar tu proceso frente a cómo funciona realmente.
Abre esta plantilla para ver un ejemplo detallado de un diagrama de flujo de servicio técnico que puedes personalizar según tu caso de uso.
Plantillas relacionadas
Ejemplo de mapa de flujo de valor de la industria de servicios
Utilizado con:

Ir a la plantilla Ejemplo de mapa de flujo de valor de la industria de servicios