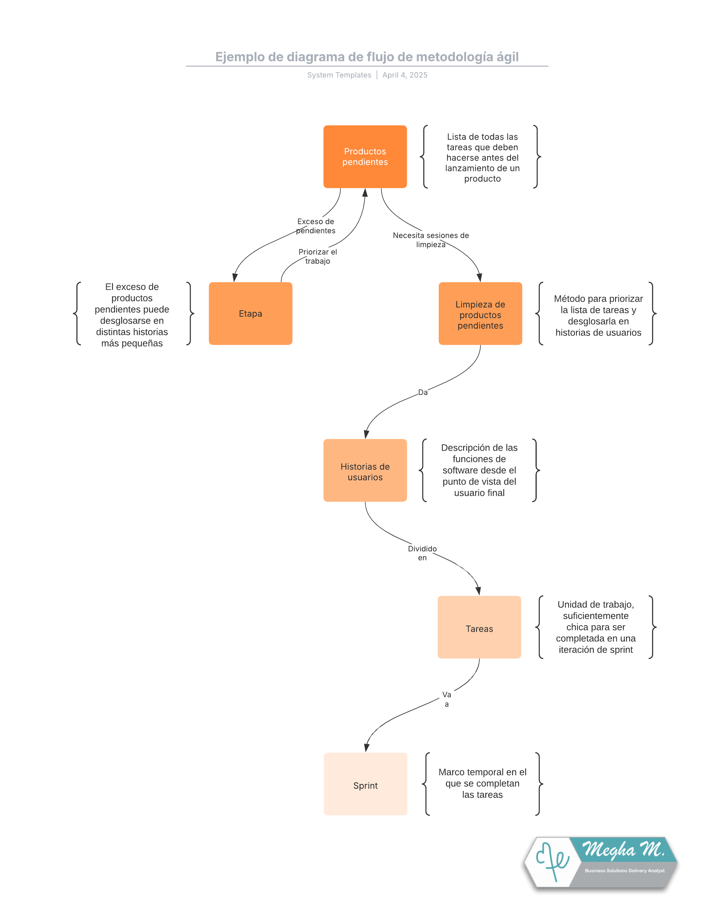
Ejemplo de diagrama de flujo de metodología agile
Esta plantilla funciona en los siguientes productos:
*Para los planes Team y Enterprise
Esta plantilla de ejemplo de un diagrama de flujo de la metodología ágil puede ayudarte a lograr lo siguiente:
- Comprender los pasos de la metodología ágil.
- Encontrar oportunidades de mejora en tu proceso actual.
- Colaborar con colegas en tus procesos ágiles.
Abre esta plantilla para ver un ejemplo detallado de un diagrama de flujo de metodología ágil que puedes personalizar según tu caso de uso.
Plantillas relacionadas
Plantilla de flujo de procesos de negocio
Utilizado con:

Ir a la plantilla Plantilla de flujo de procesos de negocio